一、课程基本信息
1.课程名称
习近平新时代中国特色社会主义思想概论 /Introduction to Xi Jinping's Socialist Thought with Chinese Characteristics in the New Era
2.课程代码
15209014
3.课程类别
通识教育课程
4.课程性质
必修
5.学时/学分
40(32+8)/2.5
6.先修课程
《思想道德与法治》《中国近现代史纲要》《马克思主义基本原理》《毛泽东思想和中国特色社会主义理论体系概论》等
7.后续课程
《形势与政策》等
8.适用专业
全校所有本科专业
二、课程的主要任务及目标
1.课程的主要任务
《习近平新时代中国特色社会主义思想概论》是高校思想政治理论课程中的主要课程,是全校各专业学生的一门必修课。本课程以当代中国马克思主义、二十一世纪马克思主义——习近平新时代中国特色社会主义思想为主要内容,集中阐述了习近平新时代中国特色社会主义思想形成的时代背景、核心要义、精神实质、丰富内涵、重大意义、历史地位和实践要求。通过本门课程的学习,使大学生更加准确地把握习近平新时代中国特色社会主义思想的精髓,深刻领悟习近平新时代中国特色社会主义思想是毛泽东思想、邓小平理论、“三个代表”重要思想和科学发展观的继承与发展,是马克思主义中国化时代化的最新理论成果,是中国特色社会主义理论体系的重要组成部分,是全党和全国人民为实现中华民族伟大复兴而奋斗的行动指南;深刻理解习近平新时代中国特色社会主义思想是时代的大逻辑,是党和国家事业发展的大道理,也是马克思主义中国化时代化充满生命力的充分证明。
2.课程目标
目标1:准确理解习近平新时代中国特色社会主义理论体系形成的时代背景、核心要义、丰富内涵,系统把握习近平新时代中国特色社会主义思想的理论体系、内在逻辑、精神实质、历史地位和重大意义,深刻领悟“两个确立”的决定性意义,进一步增强“四个意识”、坚定“四个自信”、做到“两个维护”。
目标2:能够综合运用马克思主义的基本立场、观点和方法,以习近平新时代中国特色社会主义思想为基本内容,在理论与实际结合的基础上,科学的分析和理解社会发展实际问题,切实提高分析问题和解决问题的能力,进一步增强执行党的基本路线、方针政策的自觉性,切实担当起建设社会主义现代化强国和实现中华民族伟大复兴中国梦的重大使命。
三、课程教学内容与学时分配
序号 | 知识单元/章节 | 知识点 | 教学要求 | 推荐学时 | 教学方式 | 支撑课程目标 |
1 | 导论 | 1.习近平新时代中国特色社会主义思想创立的时代背景 2.习近平新时代中国特色社会主义思想是“两个结合”的重大成果 3.习近平新时代中国特色社会主义思想是完整的科学体系 4.习近平新时代中国特色社会主义思想的历史地位 5.深刻领悟“两个确立”的决定性意义 6.学好用好习近平新时代中国特色社会主义思想 | 1.了解:习近平新时代中国特色社会主义思想创立的社会历史条件、时代背景; 2.理解:习近平新时代中国特色社会主义思想的科学体系和历史地位; 3.掌握:领悟“两个确立”的决定性意义。
| 2 | 讲授讨论 练习 | 1、2 |
2 | 第一章 新时代坚持和发展中国特色社会主义 | 1.方向决定道路,道路决定命运 2.中国特色社会主义进入新时代 3.新时代坚持和发展中国特色社会主义要一以贯之
| 1.了解:中国特色社会主义是党和人民历经艰难探索实践取得的根本成就,是实现中华民族伟大复兴的必由之路; 2.理解:新时代我国社会主要矛盾的转化; 3.掌握:新时代全面贯彻党的基本理论、基本路线、基本方略,统筹推进“五位一体”总体布局和协调推进“四个全面”战略布局的总体要求。 | 2 |
讲授讨论 练习 |
1、2 |
3 | 第二章 以中国式现代化全面推进中华民族伟大复兴 | 1.中华民族近代以来最伟大的梦想 2.中国式现代化是强国建设、民族复兴的唯一正确道路 3.推进中国式现代化行稳致远 | 1.了解:中国梦提出的经过和意义,认清中国梦的内涵; 2.理解:全面建设社会主义现代化强国的新征程和战略安排,激发创造和实现中国梦的热情; 3.掌握:全面建成现代化强国战略的科学性,同时意识到建成现代化强国的时间紧迫性。 | 2 |
讲授讨论 练习 |
1、2 |
4 | 第三章 坚持党的全面领导 | 1.中国共产党领导是中国特色社会主义最本质的特征 2.坚持党对一切工作的领导 3.健全和完善党的领导制度体系 | 1.了解:中国共产党是领导一切的,是最高的政治领导力量; 2.理解:党的领导是全面的、系统的、整体的; 3.掌握:党的领导制度是我国的根本领导制度,必须不断完善总揽全局、协调各方的党的领导制度体系。 | 2 |
讲授讨论 练习 |
1、2 |
5 | 第四章 坚持以人民为中心 | 1.江山就是人民,人民就是江山 2.坚持人民至上 3.全面落实以人民为中心的发展思想 | 1.了解:人民性是马克思主义的本质属性和鲜明品格,坚持以人民为中心是新时代坚持和发展中国特色社会主义的根本立场,是贯穿党治国理政全部活动的一条红线; 2.理解:“江山就是人民,人民就是江山”的深刻内涵,坚持人民至上是要解决好为了谁、依靠谁、由谁来评价的问题; 3.掌握:新时代条件下践行以人民为中心的发展思想就是要推动人的全面发展和全体人民共同富裕。 | 2 |
讲授讨论 练习 |
1、2 |
6 | 第五章 全面深化改革 | 1.改革开放是决定当代中国命运的关键一招 2.统筹推进各领域各方面改革开放 3.将改革开放进行到底 | 1.了解:全面深化改革的内涵,理解改革开放的伟大意义; 2.理解:明确全面深化改革的总目标; 3.掌握:全面深化改革的方向、立场、原则,明确如何构建对外开放的新格局。 | 2 |
讲授讨论 练习 |
1、2 |
7 | 第六章 推动高质量发展
| 1.完整、准确、全面贯彻新发展理念 2.坚持和完善社会主义基本经济制度 3.加快构建新发展格局 4.建设现代化经济体系 | 1.了解:新发展阶段、新发展理念和新发展格局的形成背景、科学内涵、重大意义; 2.理解:贯彻新发展理念是关系我国经济向高质量发展的一场深刻变革; 3.掌握:社会主义基本经济制度的科学内涵。 | 2 |
讲授讨论 练习 |
1、2 |
8 | 第七章 社会主义现代化建设的教育、科技、人才战略
| 1.全面建设社会主义现代化国家的基础性、战略性支撑 2.加快建设教育强国 3.加快建设科技强国 4.加快建设人才强国 | 1.了解:我国社会主义现代化建设的教育强国、科技强国、人才强国三大战略相关知识; 2.理解:三大战略之间的联系,深刻认识三大战略在社会主义现代化建设过程中的重要作用; 3.掌握:怎样加快建设教育强国战略、怎样加快建设科技强国战略、怎样深入实施人才强国战略。 | 2 |
讲授讨论 练习 |
1、2 |
9 | 第八章 发展全过程人民民主
| 1.坚持中国特色社会主义政治制度自信 2.全过程人民民主是社会主义民主政治的本质属性 3.健全人民当家作主的制度体系 4.巩固和发展最广泛的爱国统一战线 | 1.了解:我国人民代表大会制度、政治协商制度、民族区域自治制度等民主制度相关知识; 2.理解:全过程人民民主的优越性; 3.掌握:人民当家作主制度体系。
| 2 |
讲授讨论 练习
|
1、2 |
10 | 第九章 全面依法治国
| 1.坚持中国特色社会主义法治道路 2.建设中国特色社会主义法治体系 3.加快建设法治中国 | 1.了解:全面依法治国的重大意义; 2.理解:习近平总书记关于全面依法治国的根本保证、力量源泉、发展道路、总体目标、工作布局、首要任务、基本方针、科学方法、重要保障等方面; 3.掌握:中国特色社会主义法治体系。 |
2 |
讲授讨论 练习 |
1、2 |
11 | 第十章 建设社会主义文化强国
| 1.文化是民族生存和发展的重要力量 2.建设具有强大凝聚力和引领力的社会主义意识形态 3.以社会主义核心价值观引领文化建设 4.铸就社会主义文化新辉煌 | 1.了解:文化是民族生存和发展的基本条件和重要力量,坚持马克思主义在意识形态领域指导地位的根本制度; 2.理解:如何建设具有强大凝聚力和引领力的社会主义意识形态,增强以社会主义核心价值观引领文化强国建设的思想认同; 3.掌握:铸就社会主义文化新辉煌的措施,坚定中国特色社会主义文化自信和文化道路,坚定政治方向和政治信念。 | 2 |
讲授讨论 练习 |
1、2 |
12 | 第十一章 以保障和改善民生为重点加强社会建设
| 1.让人民生活幸福是“国之大者” 2.不断提高人民生活品质 3.在共建共治共享中推进社会治理现代化 | 1.了解:我国在保障和改善民生方面的各项政策,领会国家社会治理层面的实践创新和制度创新; 2.理解:让人民生活幸福是“国之大者”; 3.掌握:我国以保障和改善民生和加强社会治理为重点的社会建设举措。 | 2 |
讲授讨论 练习 |
1、2 |
13 | 第十二章 建设社会主义生态文明 | 1.坚持人与自然和谐共生 2.建设美丽中国 3.共谋全球生态文明建设之路 | 1.了解:建设美丽中国的重要举措和制度保障; 2.理解:建设社会主义生态文明的重要性; 3.掌握:建设社会主义生态文明的重要地位。 | 2 |
讲授讨论 练习 |
1、2 |
14 | 第十三章 维护和塑造国家安全
| 1.坚持总体国家安全观 2.构建统筹各领域安全的新安全格局 3.开创新时代国家安全工作新局面 | 1.了解:推进国家安全体系和能力现代化的意义; 2.理解:国家安全是民族复兴的根基,明确总体国家安全观的丰富内涵和指导意义,强化统筹各领域安全的新安全格局; 3.掌握:国家安全形势,提高维护国家安全的意识和能力,牢固树立和认真贯彻总体国家安全观。
| 1 |
讲授讨论 练习 |
1、2 |
15 | 第十四章 建设巩固国防和强大人民军队
| 1.强国必须强军,军强才能国安 2.实现党在新时代的强军目标 3.加快推进国防和军队现代化 | 1.了解:巩固国防和强大人民军队是新时代坚持和发展中国特色社会主义、实现中华民族伟大复兴的战略支撑; 2.理解:习近平强军思想是我们党不懈探索中国特色强军之路形成的宝贵思想结晶; 3.掌握:党在新时代的强军目标。 | 1 |
讲授讨论 练习 |
1、2 |
16 | 第十五章 坚持“一国两制”和推进祖国完全统一 | 1.全面准确理解和贯彻“一国两制”方针 2.保持香港、澳门长期繁荣稳定 3.推进祖国完全统一 | 1.了解:“一国两制”的科学内涵的重大意义; 2.理解:新时代坚持“一国两制”和推进祖国统一的总体方略和实践要求; 3.掌握:习近平总书记关于坚持“一国两制”和推进祖国统一重要论述。 | 1 |
讲授 讨论 练习 |
1、2 |
17 | 第十六章 中国特色大国外交和推动构建人类命运共同体 | 1.新时代中国外交在大变局中开创新局 2.全面推进中国特色大国外交 3.推动构建人类命运共同体 | 1.了解:新时代中国外交在大变局中开创的新局面,把握中国特色外交的主要特点; 2.理解:中国正处在世界百年未有之大变局战略机遇期; 3.掌握:构建人类命运共同体的时代背景和科学内涵,把握我国构建人类命运共同体方案的精神实质。 | 1 |
讲授讨论 练习 |
1、2 |
18 | 第十七章 全面从严治党 | 1.全面从严治党是新时代党的建设的鲜明主题 2.以政治建设为统领深入推进党的建设 3.坚定不移推进反腐败斗争 4.建设长期执政的马克思主义政党 | 1.了解:党的十八大以来,以习近平同志为核心的党中央把全面从严治党纳入“四个全面”战略布局的实践价值; 2.理解:全面建设社会主义现代化国家、全面推进中华民族伟大复兴,关键在党,关键在全面从严治党,全面从严治党是新时代党的建设的鲜明主题; 3.掌握:管党治党的系统性整体性协同性,明确以政治建设为统领持续抓好党的各方面建设,不断提高党的建设质量,为坚持和发展中国特色社会主义提供坚强政治保证。 | 2 | 讲授讨论 练习 | 1、2 |
19 | 社会实践环节 | 主题宣讲“畅想新时代 报国有青年” | 1. 习近平总书记指出,宣传思想文化工作事关党的前途和命运,事关国家长治久安,事关民族凝聚力和向心力,是一项非常重要的工作。通过主题宣讲活动,推动全党全国各族人民文化自信增强、精神面貌昂扬奋发。 2.新时代新征程,世界百年未有大变局加速演进,中华民族伟大复兴进入关键时期,战略机遇和风险挑战并存。大学生宣讲活动,可以帮助引领大学生自觉增强“四个意识”、坚定“四个自信”、做到“两个维护”。提振青年大学生信心。进一步培养中国特色社会主义建设者和接班人。 3.通过主题宣讲环节,让大学生主动调查、分析研究在全面建成社会主义现代化强国历史征程中社会政治、经济、文化、生态等方面的热点问题,促使大学生主动思考,教育和引导学生全面准确理解新时代党的路线、方针和政策,坚定在中国共产党领导下走中国特色社会主义道路的信心和决心,积极投身中华民族伟大复兴中国梦的实践。 | 8 | 主题宣讲
撰写宣讲稿等 | 2 |
四、课程教学方式
(一)讲授
1.坚持“以学生为中心”的教育理念,紧扣教学目标,优化教学内容,创新教学方法,运用理论教学、校内外实践教学与信息化教学相结合的教学模式,提升学生运用马克思主义的观点、立场、方法来认识问题、分析问题、解决问题的能力以及劳动实践能力。
2.构建双向互动教学过程,以信息平台教学资源为依托,精心设计课堂教学互动环节,利用平台互动功能,设计互动主题、对话热点,形成讨论+评析+反馈的互动方式,调动学生学习积极性,提升学生学习效率。真正实现习近平新时代中国特色社会主义思想、党的二十大精神、二十届三中全会精神进教材、进课堂、进头脑。
(二)讨论
运用启发式、情景式、案例式、翻转课堂等教学方法,引导学生积极思考,踊跃回答问题,激发学生主动参与问题讨论,增强教学活力,开发自主创新能力,实现铸魂育人的目的。
(三)社会实践活动
通过主题宣讲活动,激发学生学习的积极性、主动性,提高其知识结构的综合性以及对快速发展变化时代的适应能力。
五、课程的考核环节及课程目标达成度评价方式
(一)课程的考核环节
1.课程考核环节描述
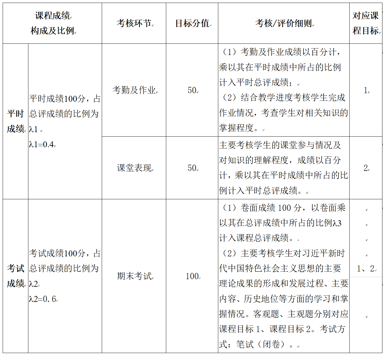
本课程的考核方式为考试,课程的考核以考核学生能力培养目标的达成为主要目的,以检查学生对各知识点的掌握程度和应用能力为重要内容,包括平时考核和期末考试两部分。其中,平时考核包括课堂考勤及作业、课堂表现及实践两个环节,期末考试采用笔试闭卷的方式。课程总评成绩由平时成绩、考试成绩两部分加权而成,平时成绩、考试成绩及总评成绩均为百分制,在总评成绩中,平时成绩、考试成绩所占的权重分l1、l2,其中l1、l2根据学校相关规定分别定为0.4、0.6。
2.各考核环节所占分值比例及考核细则

(二)课程目标达成度评价方式
1.课程目标达成度计算公式
课程目标达成度评价包括课程分目标达成度评价和课程总目标达成度评价,具体计算方法如下:

2.课程目标达成度计算方法
(1)课程目标评价内容及符号意义说明
字母A、B、C、D则分别表示课堂考勤及作业、课堂表现及实践、目标1试题、目标2试题的实际平均得分。
课程目标评价 内容 | 课堂考勤及作业 | 课堂表现及实践 | 目标1试题 | 目标2试题 | 课程总评成绩 |
目标分值 | 50 | 50 | 50 | 50 | 100 |
学生平均得分 | A | B | C | D | l1(A+B)+l2(C+D) |
(2)课程目标达成度评价值计算方法

六、建议教材及教学参考书
(一)推荐教材
《习近平新时代中国特色社会主义思想概论》(2023版).北京:高等教育出版社,2023年。
(二)主要参考资料
[1] .习近平谈治国理政(第一卷).北京:外文出版社,2018年。
[2] .习近平谈治国理政(第二卷).北京:外文出版社,2017年。
[3] .习近平谈治国理政(第三卷).北京:外文出版社,2020年。
[4] .中共中央党校.习近平新时代中国特色社会主义思想基本问题.北京:人民出版社,2020年。
[5] .中共中央宣传部.习近平新时代中国特色社会主义思想学习问答.北京:学习出版社、人民出版社,2021年。
[6] .习近平.论中国共产党历史.北京:中央文献出版社,2021年。
[7] .习近平.在庆祝中国共产党成立100周年大会上的讲话.北京:人民出版社,2021年。
[8] .中共中央关于党的百年奋斗重大成就和历史经验的决议.北京:人民出版社,2021年。
[9] .习近平谈治国理政(第四卷).北京:外文出版社,2022年。
[10] .习近平.《高举中国特色社会主义伟大旗帜 为全面建设社会主义现代化国家而团结奋斗——在中国共产党第二十次全国代表大会上的报告》.北京:外文出版社,2022年。
[11] .中共中央宣传部.习近平新时代中国特色社会主义思想学习纲要.北京:人民出版社、学习出版社,2023年。
[12] .习近平著作选读(第一卷).北京:人民出版社,2023年。
[13] .习近平著作选读(第二卷).北京:人民出版社,2023年。
[14] .中共中央关于进一步全面深化改革 推进中国式现代化的决定.北京:人民出版社,2024年。
[15] .中共中央组织部.习近平总书记关于党的建设的重要思想概论.北京:党建读物出版社,2025年。
七、其他说明
无
