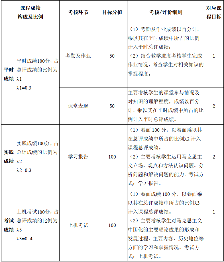
一、课程基本信息 1.课程名称 毛泽东思想和中国特色社会主义理论体系概论 /Introduction to Mao Zedong Thought and the Theoretical System of Socialism with Chinese Characteristics 2.课程代码 15209013 3.课程类别 公共基础课程 4.课程性质 必修 5.学时/学分 40(32+8)/ 2.5 6.先修课程 《思想道德与法治》《中国近现代史纲要》《马克思主义基本原理》等 7.后续课程 《习近平新时代中国特色社会主义思想概论》等 8.适用专业 全校所有本科专业 二、课程的主要任务及目标 1.课程的主要任务 《毛泽东思想和中国特色社会主义理论体系概论》是高校思想政治理论课程中的主要课程,是全校各专业学生的一门必修课。本课程以马克思主义中国化时代化为主线,充分反映中国共产党不断推进马克思主义基本原理同中国具体实际相结合、同中国优秀传统文化相结合的历史进程和基本经验,集中阐释马克思主义中国化时代化理论成果的形成过程、主要内容、精神实质、历史地位和指导意义。 通过本门课程的学习,使大学生对中国共产党领导人民进行的革命、建设、改革的历史进程、历史变革、历史成就有更加全面的了解;对中国共产党坚持把马克思主义基本原理同中国具体实际相结合、同中国优秀传统文化相结合,不断推进马克思主义中国化时代化有更深刻的理解;对马克思主义中国化时代化进程中形成的理论成果有更加准确的把握;对运用马克思主义立场、观点和方法认识问题、分析问题和解决问题的能力有更加明显的提升。 2.课程目标 目标1:了解中国共产党领导人民进行的革命、建设、改革的历史进程、历史变革、历史成就;把握马克思主义中国化时代化进程中形成的理论成果;理解中国共产党坚持把马克思主义基本原理同中国具体实际相结合、同中国优秀传统文化相结合,不断推进马克思主义中国化时代化。 目标2:坚定社会主义和共产主义的理想信念,坚持党的基本理论、基本路线和基本纲领;提升运用马克思主义立场、观点和方法认识问题、分析问题和解决问题的能力;积极投身于中国特色社会主义伟大实践,为实现共产主义伟大事业奋斗终身。 三、课程教学内容与学时分配 序号 知识单元/章节 知识点 教学要求 推荐学时 教学方式 支撑课程目标 1 导论 马克思主义中国化时代化的历史进程与理论成果 1.马克思主义中国化时代化的提出 2.马克思主义中国化时代化的内涵 3.马克思主义中国化时代化的历史进程 4.马克思主义中国化时代化理论成果及其关系 5.学习本课程的要求和方法 1.了解:马克思主义中国化时代化的提出; 2.理解:马克思主义中国化时代化的历史进程; 3.掌握:马克思主义中国化时代化的内涵、理论成果及其关系。 2 讲授讨论 1、2 2 第一章 毛泽东思想及其历史地位 1.毛泽东思想的形成和发展 2.毛泽东思想的主要内容和活的灵魂 3.毛泽东思想的历史地位 1.了解:毛泽东思想形成和发展的历史条件及过程; 2.理解:毛泽东思想的历史地位和指导意义; 3.掌握:毛泽东思想的主要内容和活的灵魂;科学评价毛泽东和毛泽东思想的原则方法。 4 讲授讨论 练习 1、2 3 第二章 新民主主义革命理论 1.新民主主义革命理论形成的依据 2.新民主主义革命的总路线和基本纲领 3.新民主主义革命的道路和基本经验 1.了解:近代中国国情和中国革命的时代特征; 2.理解:新民主主义革命理论的实践基础,新民主主义革命的总路线和基本纲领; 3.掌握:新民主主义革命的道路、革命的三大法宝、革命理论的重要意义。 4 讲授讨论 练习 1、2 4 第三章 社会主义改造理论 1.从新民主主义到社会主义的转变 2.社会主义改造道路和历史经验 3.社会主义基本制度在中国的确立 1.了解:新民主主义社会的性质和党在过渡时期总路线的内容及其依据; 2.理解:适合中国特点的社会主义改造道路和历史经验; 3.掌握:确立社会主义基本制度的重大意义。 4 讲授讨论 练习 1、2 5 第四章 社会主义建设道路初步探索的理论成果 1.初步探索的重要理论成果 2.初步探索的意义和经验教训 1.了解:社会主义建设道路初步探索的经验教训; 2.理解:初步探索的意义; 3.掌握:初步探索的重要理论成果。 2 讲授讨论 练习 1、2 6 第五章 中国特色社会主义理论体系的形成发展 1.中国特色社会主义理论体系形成发展的社会历史条件 2.中国特色社会主义理论体系形成发展过程 1.了解:中国特色社会主义理论体系形成发展的国际背景及历史条件; 2.理解:中国特色社会主义理论体系形成发展的实践基础; 3.掌握:中国特色社会主义理论体系的形成、跨世纪的发展、在新世纪新阶段的新发展及在新时代的新篇章。 4 讲授讨论 练习 1、2 7 第六章 邓小平理论 1.邓小平理论首要的基本的理论问题和精髓 2.邓小平理论的主要内容 3.邓小平理论的历史地位 1.了解:邓小平理论的主要内容; 2.理解:邓小平理论的历史地位; 3.掌握:邓小平理论首要的基本的理论问题和精髓。 4 讲授讨论 练习 1、2 8 第七章 “三个代表”重要思想 1.“三个代表”重要思想的核心观点 2.“三个代表”重要思想的主要内容 3.“三个代表”重要思想的历史地位 1.了解:“三个代表”重要思想主要内容; 2.理解:“三个代表”重要思想的历史地位; 3.掌握:“三个代表”重要思想的核心观点。 4 讲授讨论 练习 1、2 9 第八章 科学发展观 1.科学发展观的科学内涵 2.科学发展观的主要内容 3.科学发展观的历史地位 1.了解:科学发展观的主要内容; 2.理解:科学发展观的历史地位; 3.掌握:科学发展观的科学内涵。 4 讲授讨论 练习 1、2 10 社会实践环节 1.经典研读 2.专题分析 3.理论考核 1.通过经典研读环节,使学生深刻认识中国共产党不断推进马克思主义基本原理与中国革命、建设、改革实际相结合、同中国优秀传统文化相结合的历史进程和基本经验,帮助学生从经典中汲取力量、坚定信仰,坚定中国特色社会主义道路自信、理论自信、制度自信、文化自信,坚定中国特色社会主义理想信念; 2.通过专题分析环节,进一步增强学生对本课程中马克思主义中国化时代化理论成果的理解和内化,锻炼学生用马克思主义立场观点去解读理论、分析问题的能力,提高理论素养; 3.通过理论考核环节,引导学生深刻认识中国特色社会主义是实现中华民族伟大复兴的必由之路,是指引中国人民创造美好生活的必由之路,培养学生勇敢自觉地担当起继往开来的历史责任,努力成为堪当时代重任的接班人。 8 经典研读 社会考察 撰写考察报告 等 2 四、课程教学方式 (一)讲授 1.坚持“以学生为中心”的教育理念,明确教学目标,优化教学内容,创新教学方法,运用理论教学、实践教学与信息化教学相结合的教学模式,提高学生运用马克思主义的立场、观点、方法分析问题和解决问题的能力,增强学生的学习热情和课程的教学效果。 2.构建双向互动教学过程,以信息平台教学资源为依托,精心设计课堂教学互动环节,利用平台互动功能,设计互动主题、对话热点,形成讨论+评析+反馈的互动方式,调动学生学习积极性,提升学生学习效率。 (二)讨论 运用启发式、情景式、案例式等教学方法,激发学生主动思考并踊跃参与问题讨论,引导学生将书本知识与实际案例相结合,将理论所学与时代发展中的问题相结合,不断增强学生在社会主义现代化建设中的主人翁意识,培养学生的独立思考能力和创新意识,实现立德树人的目的。 (三)社会实践活动 通过社会考察、经典阅读等活动,激发学生学习的积极性、主动性,提高其知识结构综合性以及对快速发展变化时代的适应能力。 五、课程的考核环节及课程目标达成度评价方式 (一)课程的考核环节 1.课程考核环节描述 本课程的考核方式为考试,课程的考核以考核学生能力培养目标的达成为主要目的,以检查学生对各知识点的掌握程度和应用能力为重要内容,包括平时考核、社会实践和上机考试三部分。其中,平时考核包括考勤及作业、课堂表现两个环节,社会实践采用开卷考试的方式,以学习报告的形式体现,上机考试采用闭卷考试的方式。课程总评成绩由平时成绩、实践成绩、考试成绩三部分加权而成,平时成绩、实践成绩、考试成绩及总评成绩均为百分制,在总评成绩中,平时成绩、实践成绩、考试成绩所占的权重分l1、l2、l3,其中l1、l2、l3根据学校相关规定分别定为0.3、0.3、0.4。 2.各考核环节所占分值比例及考核细则 (二)课程目标达成度评价方式 1.课程目标达成度计算公式 课程目标达成度评价包括课程分目标达成度评价和课程总目标达成度评价,具体计算方法如下: 2.课程目标达成度计算方法 (1)课程目标评价内容及符号意义说明 字母A、B、C、D则分别表示考勤及作业、课堂表现、学习报告和上机考试的实际平均得分。 课程目标评价 内容 考勤及作业 课堂表现 学习报告 上机考试 课程总评成绩 目标分值 50 50 100 100 100 学生平均得分 A B C D l1(A+B)+l2C+l3D (2)课程目标达成度评价值计算方法 (一)推荐教材 本书编写组.毛泽东思想和中国特色社会主义理论体系概论(2023年版).北京:高等教育出版社,2023年。 (二)主要参考资料 [1].毛泽东选集(1-4)卷.北京:人民出版社,1991年。 [2].邓小平文选(1-3)卷.北京:人民出版社,1995年。 [3].金春明.毛泽东思想基本问题.北京:中共中央党校出版社,2001年。 [4].郑必坚.邓小平理论基本问题.北京:中共中央党校出版社,2001年。 [5].毛泽东著作选编.北京:中共中央党校出版社,2002年。 [6].江泽民文选(1-3)卷.北京:人民出版社,2006年。 [7].毛泽东年谱(1-6)卷.北京:中央文献出版社,2013年。 [8].胡锦涛文选(1-3)卷.北京:人民出版社,2016年。 [9].《习近平谈治国理政》(第二卷).北京:外文出版社,2017年。 [10].《习近平谈治国理政》(第一卷).北京:外文出版社,2018年。 [11].《习近平谈治国理政》(第三卷).北京:外文出版社,2020年。 [12].《习近平谈治国理政》(第四卷).北京:外文出版社,2022年。


六、建议教材及教学参考书
